Authenticated Messaging overview
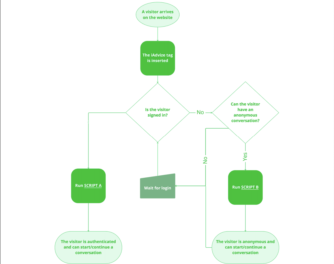
Here is an overview of how our authenticated messaging works. Every step will be detailed below. It is important to keep in mind that here, anonymous means the visitor has not signed in their authenticated space, but is still identified by the iAdvize system.

Last updated
Was this helpful?